Home »
Python »
Python Data Visualization
Python | Symmetric Log Scale Example in Matplotlib
In this article, we are going to set both the axes with symmetric log scale mathematical data visualization.
Submitted by Anuj Singh, on August 14, 2020
Illustration:
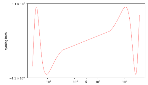
Python code for symmetric log scale example in matplotlib
import matplotlib.pyplot as plt
import numpy as np
dt = 0.02
x = np.arange(-50.0, 50.0, dt)
y = np.arange(0, 100.0, dt)
plt.figure(figsize=(7,12))
plt.subplot(311)
plt.plot(x, np.sin(x / 7.0), 'r-', linewidth=0.5)
plt.xscale('symlog')
plt.yscale('symlog', linthresh=0.015)
plt.grid(True)
plt.ylabel('symlog both')
plt.grid()
plt.tight_layout()
plt.subplot(312)
plt.plot(y, x, 'o', color='yellow')
plt.yscale('symlog')
plt.ylabel('symlogy')
plt.grid()
plt.subplot(313)
plt.plot(x, y, linewidth=2.0)
plt.xscale('symlog')
plt.ylabel('symlogx')
plt.grid(True)
plt.show()
Output:
Output is as Figure
Advertisement
Advertisement